
ລາຍລະອຽດຂອງສິນຄ້າ
| ຄວາມໄວປ້າຍ ກຳ ກັບ: | 20-200pcs / ນາທີ (ຂື້ນກັບຄວາມຍາວຂອງປ້າຍແລະຄວາມ ໜາ ຂອງຂວດ) | ວັດຖຸປ້າຍ ກຳ ກັບທີ່ ໜາ: | ຂະ ໜາດ 20-200mm |
|---|---|---|---|
| ລວງສູງຂອງຈຸດປະສົງ: | ຂະ ໜາດ 30-200mm | ຄວາມສູງຂອງປ້າຍ: | 15-110 ມມ |
| ຄວາມຍາວຂອງປ້າຍ: | ຂະ ໜາດ 25-300mm | ປ້າຍພາຍໃນເສັ້ນຜ່າສູນກາງ: | ຂະ ໜາດ 76mm |
| ປ້າຍຊື່ທີ່ຢູ່ນອກເສັ້ນຜ່າກາງ: | 300mm | ການສະ ໜອງ ພະລັງງານ: | 220V 50 / 60HZ 0.75KW ໄລຍະດຽວ |
| ນ້ ຳ ໜັກ ເຄື່ອງ: | 150kg | ຂະ ໜາດ ຂອງເຄື່ອງ: | 1600 (L) * 550 (W) * 1600 (H) ມມ |
| ຄຳ ສຳ ຄັນ: | ຜູ້ສະ ໝັກ ປ້າຍພື້ນຜິວແບນ | ຮູບແບບ 1: | HAP200 |
| ຮູບແບບ 2: | HAP300 |
ເຄື່ອງສະ ໝັກ ໃຊ້ເຄື່ອງເຮັດ ໜ້າ ດິນແບບອັດຕະໂນມັດ, SUS304 ສະແຕນເລດເສດຖະກິດແບບອັດຕະໂນມັດດ້ານເທິງແລະເຄື່ອງຕິດປ້າຍຂ້າງ
ຄຳ ຮ້ອງສະ ໝັກ:
ເຄື່ອງສະ ໝັກ ຜະລິດຕະພັນແຜ່ນສະແຕນເລດອັດຕະໂນມັດ, ເສດຖະກິດເຫຼັກສະແຕນເລດ SUS304 ອັດຕະໂນມັດເຄື່ອງຈັກຕິດປ້າຍດ້ານເທິງແລະດ້ານຂ້າງແມ່ນບໍ່ສາມາດ ນຳ ໃຊ້ໄດ້ ສຳ ລັບວັດຖຸແປນທຸກປະເພດເຊັ່ນ: ອາຫານ, ສານເຄມີ, ຢາ, ເຄື່ອງ ສຳ ອາງ, ເຄື່ອງຮັບໃຊ້ຫ້ອງການ, ແຜ່ນ CD, ກ່ອງເຫຼັກ, ກ່ອງແລະກະຕ່ານ້ ຳ ມັນຕ່າງໆ. ເຄື່ອງປ້າຍຕິດດ້ານເທິງແລະດ້ານຂ້າງອັດຕະໂນມັດແມ່ນຕິດປ້າຍຂ້າງແບນ. ເຄື່ອງ ໝາຍ ຕິດປ້າຍດ້ານເທິງແລະດ້ານຂ້າງອັດຕະໂນມັດແມ່ນ ເໝາະ ສົມ ສຳ ລັບ:

ຄຸນລັກສະນະ:
- ຮ່າງກາຍຫຼັກແມ່ນເຮັດດ້ວຍເຫຼັກສະແຕນເລດ SUS304 & ໂລຫະປະສົມອາລູມີນຽມຊັ້ນສູງ.
- ຫົວປ້າຍ ກຳ ລັງຖືກຂັບເຄື່ອນໂດຍມໍເຕີຂັ້ນສູງເຊິ່ງ ນຳ ເຂົ້າຈາກປະເທດຍີ່ປຸ່ນ.
- ທຸກສາຍຕາເວດມົນແມ່ນເຄື່ອງກວດຈັບພາບຂັ້ນສູງທີ່ຜະລິດຢູ່ປະເທດຍີ່ປຸ່ນ.
- ລະບົບຄວບຄຸມ PLC ແມ່ນຕິດຕັ້ງອິນເຕີເຟດຂອງມະນຸດ, ລວມມີ 60 ໜ່ວຍ ໜ່ວຍ ໜ່ວຍ ຄວາມ ຈຳ.
- ຕຳ ແໜ່ງ ແລະຄວາມສູງຂອງປ້າຍ ກຳ ກັບສາມາດປັບໄດ້.
- ລະດັບຄວາມສູງຂອງການຂົນສົ່ງສາມາດປັບຂື້ນໄດ້ໂດຍຄວາມສູງຂອງສາຍການຜະລິດ.
- ສາມາດເຊື່ອມຕໍ່ກັບເຄື່ອງ ລຳ ລຽງແລະສາຍການຜະລິດ
- ຕິດຕາມກວດກາປ້າຍທີ່ມີຄວາມໂປ່ງໃສສໍາລັບທາງເລືອກ.
ຕົວເລກການອຸທອນ:

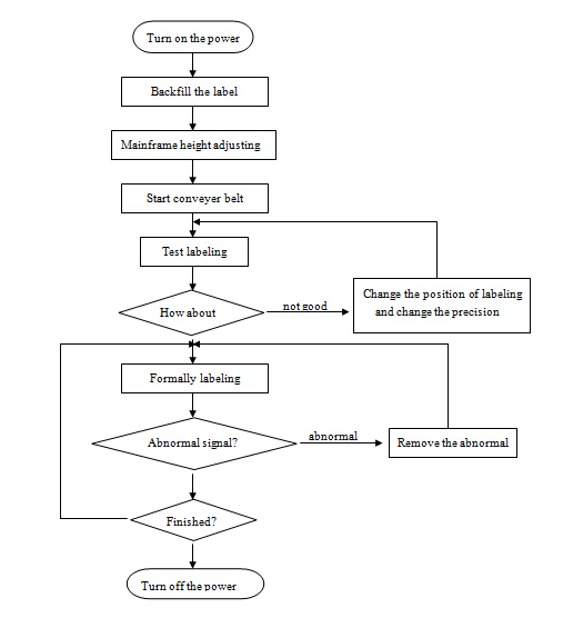
ຕາຕະລາງການໄຫຼຂອງການເຮັດວຽກ:

ແຜນວາດວົງຈອນ:

ການຫຸ້ມຫໍ່ແລະການຂົນສົ່ງ:
1. ທີ່ Port:ຊຽງໄຮ
2. ລາຍລະອຽດການຫຸ້ມຫໍ່:ການຫຸ້ມຫໍ່ການສົ່ງອອກໄມ້
3. ລາຍລະອຽດການຈັດສົ່ງ:ປົກກະຕິ 12-15 ມື້ຫຼັງຈາກໄດ້ຮັບການຈ່າຍເງິນ
FAQ:
1) abLabel show erect go ffer
ເຫດຜົນ: ຄວາມໄວຂອງການຜະລິດປ້າຍຊື່ແມ່ນສູງເກີນໄປ, ຫຼືຄວາມໄວຂອງເສັ້ນປະກອບແມ່ນຍັງຕໍ່າ
ວິທີແກ້ໄຂ: ເຮັດໃຫ້ປ້າຍທີ່ອອກໄວຂື້ນຫຼືເລັ່ງຄວາມໄວຂອງເສັ້ນປະກອບ (ຄວາມໄວຂອງການເຄື່ອນຍ້າຍຂວດ).
2) .label ສະແດງເຄື່ອງຫລີ້ນຂີ້ເຫຍື້ອ
ເຫດຜົນ:
board ກະດານໄຖໄຖບໍ່ຮາບພຽງ;
peel ປອກເປືອກລອກອອກຈາກຂອບກະດານບໍ່ກົງກັນກັບຝາປິດຂອງຂວດ;
③ປ້າຍຖືກກົດດັນເກີນໄປ
ວິທີແກ້ໄຂ:
board ແລກປ້ ຳ ໄຖ
toadjust ທີ່ຈະເຮັດໃຫ້ເປືອກລອກອອກຈາກແຄມກະດານແມ່ນຂະ ໜານ ກັບຝາປິດ,
ຄົ້ນຫາສາຍແອວຂອງປ້າຍໃຫ້ຖືກຕ້ອງ.
Tag: ຜູ້ສະ ໝັກ ປ້າຍແບນ, ເຄື່ອງ ໝາຍ ປ້າຍປ່ອງ









